中國國家認監委於2022年8月2日公布新版安規標準GB 4943.1-2022和新版EMC標準GB/T 9254.1-2021的換版截止日為2024年7月31日,中國品質認證中心(CQC)目前已開放申請,歡迎您與我們業務單位聯繫換版事宜。(詢價請發信至 Ms. Daphne Wu: Daphne.wu@csagroup.org)
GB 4943.1-2022為《音視頻、資訊技術和通信技術設備 第1部分:安全要求》,採用國際標準 IEC 62368-1:2018 ,並配合國家差異進行修訂,整合原 GB 4943.1-2011《資訊技術設備 安全 第1部分:通用要求》和 GB 8898-2011《音訊、視頻及類似電子設備 安全要求》,涵蓋影音與資訊和通信技術設備的所有產品。
新的EMC標準為 GB/T 9254.1-2021 《資訊技術設備、多媒體設備和接收器的電磁相容性第 1 部分:傳輸要求》,替代舊標準GB/T 9254-2008 和 GB/T 13837-2012。
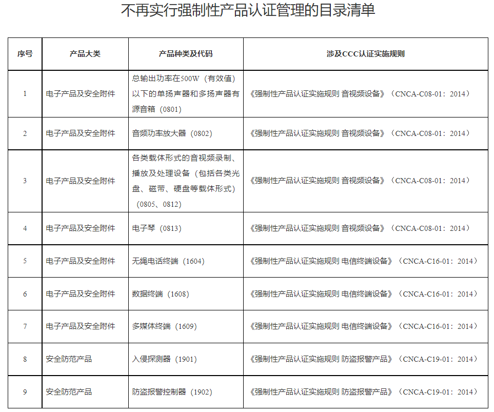
中國國務院發佈公告,將通過完善電子電氣產品強制性認證制度,深化電⼦電氣行業管理體制改革。

終端設備和無線電裝置之型式認可條款改為:
CSA台北辦公室 台中辦公室 林口實驗室
886-70-1011-7123